找回密码
 立即注册
澳门威尼斯人
U8
U18
海燕招商
A
蓝盾
e世博
islot.
申博亚洲
澳门银河
B
开云
腾博会
德信
C级广告商
吉祥坊
华体会
查看: 105145|回复: 23

[百科] 波尔图足球俱乐部

[复制链接]

1万

主题

3322

回帖

8388

金币

版主

积分
44186

美女勋章优秀版主老会员版主勋章超级精华

发表于 2025-4-3 08:03 | 显示全部楼层 |阅读模式

马上注册,结交更多好友,享用更多功能,让你轻松玩转社区。

您需要 登录 才可以下载或查看,没有账号?立即注册

×
波尔图足球俱乐部(FC Porto),是一家位于葡萄牙北部城市波尔图的职业足球俱乐部,现征战葡萄牙足球超级联赛,主场为巨龙球场。. H" |) _% @' H, i* h" R
波尔图足球俱乐部成立于1893年。1922年,球队赢得首届葡萄牙国家锦标赛冠军。1935年,波尔图赢得了首届葡萄牙甲级联赛的冠军。% H* X, C7 I. s
. F3 W3 D3 ^0 ?
02.png
* {8 V- V8 B$ P
$ q! m: |/ u' g
2 j- v3 B0 }1 `0 T5 D( R: f1959年,波尔图在葡萄牙足球甲级联赛最后一轮惊险夺冠。随后开启了长达19年的联赛冠军荒。 1977-78赛季和1978-79赛季,波尔图连续两年获得联赛冠军。 1987年,波尔图在欧洲冠军俱乐部杯(现欧洲冠军联赛)决赛中击败拜仁慕尼黑,夺得俱乐部首个欧洲冠军。 同年,球队还在洲际杯决赛中击败乌拉圭球队佩纳罗尔, 并在欧洲超级杯战胜阿贾克斯,实现“三冠王”。 20世纪80年代末至90年代,波尔图在10个赛季中8次联赛夺冠,其中包括一次联赛五连冠。 2003年欧洲联盟杯决赛,波尔图经过加时战胜苏格兰球队凯尔特人,赢得葡萄牙球队历史上首座欧洲联盟杯。 2004年欧洲冠军联赛决赛,波尔图战胜法国球队摩纳哥,夺得俱乐部历史上的第二座欧冠联赛奖杯。 2005-06赛季至2008-09赛季,波尔图实现葡超联赛四连冠。 2010-11赛季,波尔图实现四冠王。 2010-11赛季至2012-13赛季,波尔图实现了葡超联赛和葡萄牙超级杯的三连冠。2024年5月18日,欧足联财务控制委员会炫耀波尔图因违反财政公平原则,波尔图被欧足联禁止参加欧战1个赛季,并处以150万欧元的罚款。 6月,波尔图主帅孔塞桑离任。
2 k$ U5 ^! e& u. n: d
# w. s, P* U8 q6 q9 K/ W  E作为葡超联赛传统三强之一,波尔图曾30次获得葡萄牙足球顶级联赛冠军。, g) r9 E# q$ W" C0 A
, d. F6 q  D, L* I( _
03.png 2 v( P/ f) d+ X( ^. W
8 Y" Z8 S8 q+ M7 Z& d/ w2 O

" J* Q) n, F0 T* R. h  k# J团队历史:
4 z9 P* n) j# e2 a+ c! z建队初期
0 W. J4 c* Y# Z( h1893年,一位从事波特酒贸易的商人安东尼奥·尼古拉·达尔梅达萌生了在波尔图建立足球俱乐部的想法,并于9月28日实现了这一愿景。10月25日,达尔梅达向里斯本俱乐部发出挑战,邀请对方于1894年3月2日在波尔图的坎波·阿莱格里进行一场比赛。尽管波尔图以0-1落败,这场比赛却吸引了葡萄牙国王卡洛斯一世及皇后阿梅莉亚的到场观战。然而,在随后的几年里,波尔图俱乐部的活动逐渐减少。
- e* \( }. C" o, S0 B1 b6 V1 Q; R2 Z; q# q" V) X% o$ S' c. T
1906年,在何塞·蒙泰罗·达·科斯塔的推动下,俱乐部于1906年重启。何塞·蒙泰罗决定采用当时葡萄牙国旗的蓝白配色作为波尔图足球俱乐部队服,并设计了首个队徽——一个蓝色的足球上写有白色字母“FCP”。, k- @. F2 A$ X, O" f5 e* I* u
7 J- O, z( O( o5 q& P# D
国内夺冠4 d5 L* D2 w8 ~3 q. N' V2 I0 Y
1922年6月18日,波尔图在葡萄牙国家锦标赛决赛中以3-1击败葡萄牙体育足球俱乐部,成为葡萄牙历史上首支冠军球队。1935年,波尔图赢得了首届葡萄牙甲级联赛的冠军。该赛事于1938年更名为葡萄牙国家甲级联赛,波尔图随后在1938-39和1939-40赛季连续夺冠。 8 z8 A& h+ `  i/ t; t; r
) `8 I7 V: b0 F* Q1 D+ n
1948年,在利马球场举行的一场友谊赛中,波尔图以3-2战胜了当时被誉为“世界最佳”的阿森纳俱乐部。为纪念这一历史性胜利,俱乐部成员发起活动,打造了巨大的“阿森纳杯”,该奖杯重达250公斤、高3米的,至今陈列于波尔图俱乐部博物馆。 1 j' z7 H1 y7 M  k
2 ~( b' m+ C# B& K: @. n
1956年,波尔图队在葡萄牙国家锦标赛中击败本菲卡,并在杯赛决赛中以2-0战胜托伦斯,赢得了俱乐部历史上的首个双冠王。同年,波尔图首次参加欧洲冠军杯,但在首轮比赛中被毕尔巴鄂竞技淘汰。尽管如此,何塞·马里亚打入了俱乐部历史上的首个欧洲进球,该球现永久陈列于博物馆中。
7 ]: y6 R* o) J0 r! o4 P8 N
' {8 x8 l& S: d3 V) s- n6 g1959年,葡萄牙足球甲级联赛最后一轮比赛前,波尔图与本菲卡积分相同并领先对手4个净胜球。联赛末轮,波尔图3-0完胜对手,但仍需等待本菲卡的比赛结果。最终本菲卡凭借裁判卡拉博特判罚的3个点球以及拖延时间,7-1大胜对手,但联赛冠军仍归属于波尔图。
: {1 i5 |( t& O, h" _) t
. `9 K) [( P# F1978年,经过19年的冠军荒后,波尔图在1977-78赛季以15个净胜球的优势击败本菲卡,夺得联赛冠军。
) _1 u: r# K2 ?! ]" D9 k  v, x; _
1979年,波尔图卫冕联赛冠军。
8 }1 w  [% w+ {6 V" m# ~; q: W9 p
1984年,波尔图首次闯入欧洲优胜者杯决赛,但球队1-2不敌尤文图斯。1987年5月27日,凭借马杰尔的进球和朱阿里的绝杀,波尔图在欧洲冠军俱乐部杯(现欧洲冠军联赛)决赛中以2-1击败拜仁慕尼黑,夺得俱乐部首个欧洲冠军。同年,球队还在洲际杯决赛中击败乌拉圭球队佩纳罗尔,并在欧洲超级杯中两回合1-0战胜阿贾克斯。
6 ~- v; H# S) n, y4 I! c1 t
4 R/ @& k* c" o( Y' A20世纪80年代末至90年代,波尔图统治了葡萄牙足坛,1989-90赛季至1998-99赛季,波尔图在10个赛季中8次赢得葡甲联赛冠军。其中1994-95赛季至1998-99赛季,波尔图实现了联赛五连冠。
! I; o. L& d% l
4 O7 l3 p( c! e7 t问鼎欧洲* i/ t8 p+ V; P5 K4 t
2003年,欧洲联盟杯决赛,波尔图经过加时赛以3-2战胜苏格兰球队凯尔特人,赢得葡萄牙球队历史上首座欧洲联盟杯。 同年,波尔图新主场巨龙球场落成,在新球场落成友谊赛上,波尔图2-0击败巴塞罗那,而利昂内尔·梅西也在这场友谊赛中首次代表巴塞罗那成年队出场。 ! A4 p4 C6 Z' _7 A+ B
" d( p* B' x! d
2004年欧洲冠军联赛决赛,波尔图以3-0大胜法国球队摩纳哥,夺得俱乐部历史上的第二座欧冠联赛奖杯。同年,波尔图还在点球大战中击败哥伦比亚球队卡尔达斯,捧得队史第二座洲际杯。 [58]同年夏天,带领波尔图夺得欧洲冠军联赛的主帅穆里尼奥离队转投切尔西 。在随后的9个赛季里,波尔度7次捧起葡超联赛冠军奖杯。其中包括2005-06赛季至2008-09赛季期间的四连冠。3 Z" x) j1 Q7 }1 P- p

8 x# [  w1 K* q+ ]3 `稳步发展( d6 E1 D( n. y3 B; k
2010-11赛季,波尔图在安德烈·维拉斯·博阿斯的率领下,以领先第二名本菲卡21分的优势夺得葡超联赛冠军,还一举揽下葡萄牙杯、葡萄牙超级杯以及欧洲联赛杯的冠军,实现四冠王。2010-11赛季至2012-13赛季,波尔图更是实现了葡超联赛和葡萄牙超级杯的三连冠。 - h  s# ~8 x7 M! b; T
; k( A4 G( }+ ]+ T3 p# W8 E
2012-13赛季夺冠后,波尔图遭遇长达四年的联赛冠军荒。直到2017-18赛季,球队在塞尔吉奥·孔塞桑的带领下重夺葡超联赛冠军。+ {# k7 R; N. b7 d, z
. o, E$ y# a6 M' j
2018-19赛季,波尔图虽闯入欧洲冠军联赛八强,但最终以总比分1-6不敌利物浦。6 N1 M) s) h" F, I( m( C6 q
1 A$ ^1 h& F+ n
2020年7月16日,2019/20赛季葡超第32轮上演一场巅峰之战。波尔图主场2-0战胜葡萄牙体育,提前两轮赢得了葡超冠军。在球队历史上,这是波尔图第29次称霸葡超。8月1日,在葡萄牙杯决赛中,波尔图在上半时被罚下一人的情况下2-1击败本菲卡,夺得队史上第17座葡萄牙杯冠军,成功加冕联赛杯赛“双冠王”。 : P2 X0 g. i9 a- `& E, {/ \: n

0 L8 L8 Z+ E& d) x/ {1 q0 U/ z. F2022年1月8日,波尔图在客场3-2战胜埃斯托里尔,在联赛半程过后取得15胜2平的不败战绩,以3分优势力压葡萄牙体育独占积分榜首位。2月6日,波尔图在客场2-0战胜阿罗卡,取得联赛16连胜,追平博阿斯率队在2010-2011赛季创下的队史纪录。4月21日,波尔图在主场1-0击败葡萄牙体育,从而以两回合3-1的总比分淘汰对手,四年内第三次晋级葡萄牙杯决赛。4月25日,在创下58场联赛不败的纪录后,波尔图在客场0-1不敌排名第四的布拉加,遭遇当赛季联赛首场失利。5月,波尔图在客场1-0小胜本菲卡,提前赢得葡超冠军,这是他们队史第30座联赛冠军。 5月14日,波尔图主场2-0击败埃斯托里尔,以29胜4平1负积91分的战绩获得联赛冠军。其91分的积分也创造了葡超联赛新纪录。5月22日,波尔图在2021-2022赛季葡萄牙杯足球决赛中3-1击败通德拉队,获得本赛季联赛、杯赛“双冠王”。
# W: ~2 g7 c3 C- S' \2 g4 f* i& U) Y8 y0 l% s+ w
2022年10月22日,波尔图在葡超联赛中0-1不敌本菲卡,自此之后的22场比赛19胜3平保持不败。 11月2日,欧冠小组赛第6轮,波尔图在主场2-1战胜马德里竞技,锁定小组第一。
0 N0 R  @  }$ O) _, e+ Y4 Y: o. y. k, U
2023年1月28日,波尔图2-0击败葡萄牙体育,队史上首夺葡萄牙联赛杯冠军。3月14日,波尔图在欧冠八分之一决赛次回合比赛中0-0战平意甲劲旅国际米兰,以两回合0-1的总比分遭淘汰。7 E; p3 x* i/ a6 g% O, X$ k

: a- j* d6 w! u' |3 v) S( U2023年7月,尼科·冈萨雷斯转会至波尔图。8月10日,波尔图0-2不敌本菲卡获得葡超杯亚军。12月14日,欧冠小组赛最后1轮,波尔图主场5-3战胜顿涅茨克矿工,排名小组第二晋级16强。) n. ~( Y) u% H6 ?# \( n3 }. T: b
4 q4 O' L8 s) L4 C+ t0 o0 B
2024年1月,波尔图边锋贡萨洛-博尔热斯加盟里尔 。2月,波尔图签下后卫奥塔维奥 。3月,欧冠1/8决赛,波尔图在点球大战中不敌阿森纳 。4月,波尔图签回弗朗西斯科·孔塞桑 ,主教练孔塞桑与俱乐部续约至2028年6月,4月28日,博阿斯成为波尔图俱乐部新任主席。5月,波尔图俱乐部前锋塔雷米宣布赛季结束后将以自由球员身份加盟意大利球队国际米兰。5月18日,欧足联财务控制委员会发布声明,因违反财政公平原则,波尔图被欧足联禁止参加欧战1个赛季(在2025/26之后的三个赛季中执行),并处以150万欧元的罚款。6月,波尔图主帅孔塞桑离任。7月,波尔图宣布罗德里戈·莫拉续约至2027年 ,弗朗西斯科·梅谢多合同到期离队。瓦斯科-索萨续约至2027年。 8月,后卫佩佩合同到期宣布离队并退役, 同月,埃瓦尼尔森、卡尔莫、托尼·马丁内斯等球员转会离队,小孔塞桑租借离队 ,前锋萨穆·奥莫罗迪翁加盟球队 。8月27日,外租至阿森纳的中场球员法比奥·维埃拉回归波尔图。9月,尤文图斯后卫蒂亚戈·贾洛租借加盟波尔图。
; Z+ x$ o) @* X
8 e7 k, ^& m' X/ {3 ]$ y2025年1月,球队主帅维托尔·布鲁诺下课 。2月,温德森·加莱诺、尼科·冈萨雷斯转会离队。2月21日,欧联淘汰赛附加赛次回合,波尔图2-3罗马,总比分3-4被淘汰。
- w6 i) J+ @& Z! ?* E. K
9 b5 n) o+ o7 Y! `0 Q& A队员列表:
6 i! Y# _( U3 w. K
: w5 [9 r4 H! W* ] 队员名单.png 9 c2 c+ D# c9 ^6 m0 O

- u0 D$ R. C. V管理团队:5 k4 X$ q! d' l6 j; `& H' F

- F! m$ m* o& F( _8 X( A 管理团队.png ; \" e9 @# j& Y! B2 ]

' C4 [1 W$ @0 @4 D0 W+ E" O团队主场:
/ A) e& |+ P$ N" A波尔图主场是2003年建成的巨龙球场(Estádio do Dragão)。巨龙球场可容纳50033名观众。2003年11月16日,巨龙球场的开幕式上,波尔图足球俱乐部与巴塞罗那足球俱乐部进行了一场友谊赛,最终波尔图以2-0获胜。此后,巨龙球场举办了2004年欧锦赛的揭幕战,对阵双方为葡萄牙和希腊。2019年,巨龙球场举办了首届欧足联国家联赛,葡萄牙在此击败瑞士和荷兰,夺得冠军。# S9 i2 z2 ^2 g1 c; R$ c% _
+ J3 T. u! j2 x( X5 u" T5 E- c

! A, e8 j4 @; Y0 V 团队主场.png , m- d+ V  K- N
* H# l; N! U7 ]/ Y4 b1 O* ^% Z+ ^" w

2 s1 C" q$ d! K' V1 X1 I! G; J+ N数据统计:& K& I  k8 E( w
& C- w  U% _+ q# j5 \' ]5 c: c6 I+ q
数据统计1.png
# W3 x( ?5 r+ M1 |. X+ m/ L' `5 `
数据统计2.png : t2 d) B+ J- h9 t

5 o5 C' l" ~: g: X1 a  N$ O# @! ], t4 g/ Z: A" p* o9 D
数据统计3.png ' D$ W& F/ c0 S  d% j" f4 x$ E
! B0 w; T' \5 i9 w3 w  [" \

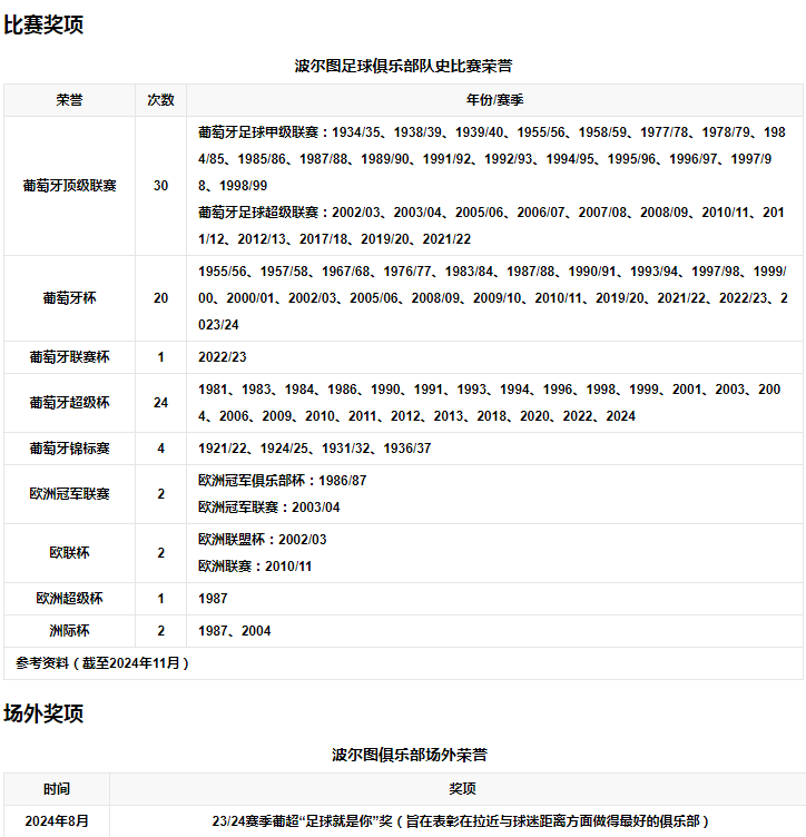
! V1 B+ z) |7 ~4 B& N团队荣誉:( X0 ~+ \' c8 \# ?
2 K* q! l! w8 k+ w, A
团队荣誉.png " s' c4 B7 k) d+ @4 _5 m
' x3 y2 X: o& l3 S2 R* A5 |, K
团队文化:
& W9 G. i7 u$ a9 d绰号
; v, g, d' P$ @: y2 M' u4 t自19世纪开始,龙便是波尔图的城市标志之一。龙代表了勇往向前的斗志和无穷无尽的力气。1922年,波尔图正式在队徽上加入巨龙图案,球队也随之被称作“巨龙”(Dragons)。
8 y/ K3 l! U6 R; D$ x. P" L- W6 i( D
队徽) G  E5 D  J" Q% \8 _! K/ E, K
波尔图俱乐部队徽将波尔图市的市徽与原始会徽相结合。在队徽的顶部有一条绿色喷火的巨龙,巨龙肩部有一条红色丝带上写有“INVICTA”,在是拉丁语不败的意思。
6 h$ b' C2 ?  m% y* t$ C
! o" I+ x* {( _# v( ^ 队徽.png
6 l7 V2 B9 _% K# p# F5 f2 G9 a+ n) v8 i# l& ]) ~
- C3 e* c/ k( z( E* n
队服
0 Y. i' V6 y1 ^3 b: C波尔图足球俱乐部的主场球衣颜色为传统的蓝白色条纹。1 |/ Y, V! U4 C4 {' i0 I

& G5 E5 s9 o9 |6 Z+ k- x. L1 z 球衣.png ! p; A3 W* b9 c: l( _

. x8 e, ~- ]$ [3 S/ M
' a3 [3 r- }$ s$ v2 c  h吉祥物
) I, K+ A' O/ V4 `7 w/ p2 O波尔图足球俱乐部的吉祥物是一只名叫DRACO的蓝色火龙。- k4 H1 B2 J$ j5 Y
* l& j, R& V, w
吉祥物.png
4 W* ^. T& Z- h: V" Q8 {8 B) q) l  K7 R

+ `. ?5 u4 V, D. D2 M  |' a  @' I6 O: C8 J
回复

使用道具 举报

36

主题

1万

回帖

3789

金币

千足金牌会员

积分
50064

老会员美女勋章光影行者

发表于 2025-4-3 08:04 | 显示全部楼层
这个球队还是比较熟悉的,实力也很强,在葡萄牙是存在感很强的
回复 支持 反对

使用道具 举报

3411

主题

8万

回帖

9623

金币

海燕硕士

积分
236127

万时之王老会员精华勋章勤奋勋章交易勋章光影行者

发表于 2025-4-3 08:06 | 显示全部楼层
这支足球俱乐部还是比较熟悉的,并且还是非常不错的实力的吧
回复 支持 反对

使用道具 举报

3411

主题

8万

回帖

9623

金币

海燕硕士

积分
236127

万时之王老会员精华勋章勤奋勋章交易勋章光影行者

发表于 2025-4-3 08:06 | 显示全部楼层
云水谣 发表于 2025-4-3 08:04# q, {. a: Z4 v. J: Q7 D
这个球队还是比较熟悉的,实力也很强,在葡萄牙是存在感很强的

; c0 {& L7 O, o有时间的话还是可以多去了解一下,这支球队看起来也是很不错的
回复 支持 反对

使用道具 举报

822

主题

1万

回帖

4564

金币

千足金牌会员

积分
40517

老会员交易勋章光影行者

发表于 2025-4-3 08:47 | 显示全部楼层
对于这个球队还是有一点的了解的,经常在欧战的赛场上看到波尔多的。
回复 支持 反对

使用道具 举报

1053

主题

2万

回帖

8569

金币

铂金用户

积分
74633

老会员交易勋章光影行者

发表于 2025-4-3 09:32 | 显示全部楼层
这个球队还是了解一些的,实力也是比较强的一支球队
回复 支持 反对

使用道具 举报

1053

主题

2万

回帖

8569

金币

铂金用户

积分
74633

老会员交易勋章光影行者

发表于 2025-4-3 09:33 | 显示全部楼层
百万富豪 发表于 2025-4-3 08:47/ v; b: d, u2 a3 F
对于这个球队还是有一点的了解的,经常在欧战的赛场上看到波尔多的。
- o  c# Y) x' n2 n! {! A( D
这支球队还是很厉害的,比赛场上经常见的一只
回复 支持 反对

使用道具 举报

36

主题

3886

回帖

1458

金币

银牌会员

积分
11894

老会员

发表于 2025-4-3 10:52 | 显示全部楼层
波尔图的历史够硬核啊!两次欧冠、一次联盟杯,还能拿个四冠王,妥妥的葡超扛把子。就是最近财政出事了,可惜了!
回复 支持 反对

使用道具 举报

3870

主题

8万

回帖

8371

金币

海燕硕士

积分
240994

万时之王老会员精华勋章勤奋勋章

发表于 2025-4-3 13:09 | 显示全部楼层
这个足球俱乐部的实力确实还是不错的应该也是能够搞出一个好的结果也没问题呀
回复 支持 反对

使用道具 举报

3870

主题

8万

回帖

8371

金币

海燕硕士

积分
240994

万时之王老会员精华勋章勤奋勋章

发表于 2025-4-3 13:10 | 显示全部楼层
独孤影 发表于 2025-4-3 10:52
" A/ K7 F, p2 x/ i1 y2 }6 U+ z. V9 F波尔图的历史够硬核啊!两次欧冠、一次联盟杯,还能拿个四冠王,妥妥的葡超扛把子。就是最近财政出事了,可 ...

. v7 A% F6 u# B! H5 {# i; ?能够搞到四冠王,只能够证明她们的状态实在是太强大了,这个确实也是挺厉害的呗
回复 支持 反对

使用道具 举报

3870

主题

8万

回帖

8371

金币

海燕硕士

积分
240994

万时之王老会员精华勋章勤奋勋章

发表于 2025-4-3 13:10 | 显示全部楼层
飞舞倾城 发表于 2025-4-3 09:337 k5 Y2 ^& J( t: p" m9 Y- O6 Y
这支球队还是很厉害的,比赛场上经常见的一只
) e3 ?8 I- F. w1 u# j: ]9 Z
不管怎么样还是取得了相当不错的一个成绩啊,有这样的成绩就很舒服了
回复 支持 反对

使用道具 举报

421

主题

1万

回帖

1579

金币

金牌会员

积分
28799

老会员交易勋章光影行者

发表于 2025-4-3 16:23 | 显示全部楼层
波尔图足球俱乐部还真的是不熟悉,这个球队倒是很熟悉的呀,感谢版主的分享了
回复 支持 反对

使用道具 举报

480

主题

3万

回帖

4665

金币

铂金用户

积分
84327

老会员美女勋章勤奋勋章交易勋章

发表于 2025-4-3 17:18 | 显示全部楼层
波尔图这个球队是不错的,有时候下注也能够赢的
回复 支持 反对

使用道具 举报

1553

主题

8万

回帖

1万

金币

海燕硕士

积分
245432

万时之王老会员精华勋章勤奋勋章交易勋章光影行者

发表于 2025-4-4 06:31 | 显示全部楼层
波尔图俱乐部还是非常熟悉的球队了,而且实力也是非常强大的呢
回复 支持 反对

使用道具 举报

1553

主题

8万

回帖

1万

金币

海燕硕士

积分
245432

万时之王老会员精华勋章勤奋勋章交易勋章光影行者

发表于 2025-4-4 06:31 | 显示全部楼层
左西右东 发表于 2025-4-3 13:10
- v6 C% F: V( g+ |不管怎么样还是取得了相当不错的一个成绩啊,有这样的成绩就很舒服了
, M/ j( F! [/ F) g
这个球队的成绩还是相当不错的,而且也是会经常跟着下注的呢
回复 支持 反对

使用道具 举报

您需要登录后才可以回帖 登录 | 立即注册

本版积分规则

广告合作|福利汇|论坛简介|钱包教程|手机版|小黑屋|Archiver|海燕论坛

快速回复 返回顶部 返回列表